Mekanisme Pengelolaan NUPTK (Penerbitan, Penonaktifan, Proses Reaktivasi) Berdasarkan Peraturan Sekjen Kemendikbud Nomor 1 Tahun 2018 - Sekretaris Jenderal Kementerian Pendidikan dan Kebudayaan (Sekjen Kemendikbud) pada 23 Februari 2018 telah menetapkan Peraturan Sekjen Kemendikbud Nomor 1 Tahun 2018 tentang Petunjuk Teknis (Juknis) Pengelolaan Nomor Unik Pendidik dan Tenaga Kependidikan (NUPTK). Dalam Peraturan Sekjen Kemendikbud Nomor 1 Tahun 2018 tentang Juknis Pengelolaan NUPTK ini antara lain mengatur Mekanisme Pengelolaan NUPTK.
Peraturan Sekretaris Jenderal Kemendikbud Nomor 1 Tahun 2018 Tentang Juknis Pengelolaan NUPTK
Berdasarkan Peraturan Sekjen Kemendikbud Nomor 1 Tahun 2018 tentang Juknis Pengelolaan NUPTK, dalam Pasal 4 menyatakan, Pengelolaan NUPTK dilakukan melalui sistem aplikasi dalam jaringan. Pengelolaan NUPTK sebagaimana dimaksud meliputi : a. Penerbitan NUPTK; b. Penonaktifan NUPTK; dan c. Reaktivasi NUPTK.
Pada Pasal 5 ayat 1 Peraturan Sekjen Kemendikbud Nomor 1 Tahun 2018 tentang Juknis Pengelolaan NUPTK menyatakan, Penerbitan NUPTK dilakukan oleh PDSPK dengan tahapan : a. penetapan calon penerima NUPTK; dan b. penetapan penerima NUPTK.
Penetapan calon penerima NUPTK sebagaimana dimaksud pada ayat (1) huruf a dilakukan apabila Pendidik dan Tenaga Kependidikan : a. sudah terdata dalam pangkalan data dapo.dikdasmen.kemdikbud.go.id atau dapo.paud-dikmas.kemdikbud.go.id; b. belum memiliki NUPTK; dan c. telah bertugas pada Satuan Pendidikan yang memiliki Nomor Pokok Sekolah Nasional.
Penetapan calon penerima NUPTK dilakukan dalam jaringan melalui sistem aplikasi vervalptk.data.kemdikbud.go.id pada tingkat Satuan Pendidikan.
Penetapan penerima NUPTK sebagaimana dimaksud pada ayat (1) huruf b dilakukan berdasarkan permohonan Penerbitan NUPTK dari Pendidik atau Tenaga Kependidikan yang sudah ditetapkan sebagai calon penerima NUPTK.
Permohonan Penerbitan NUPTK sebagaimana dimaksud dilakukan melalui sistem aplikasi vervalptk.data.kemdikbud.go.id dengan melampirkan syarat sebagai berikut:
a. Kartu Tanda Penduduk (KTP);
b. ijazah dari pendidikan dasar sampai dengan pendidikan terakhir;
c. bukti memiliki kualifikasi akademik paling rendah diploma IV (D-IV) atau strata 1 (S-1) bagi Pendidik dan Tenaga Kependidikan pada Satuan Pendidikan Formal;
d. bagi yang berstatus sebagai Calon Pegawai Negeri Sipil (CPNS) atau Pegawai Negeri Sipil (PNS) melampirkan:
1. Surat Keputusan (SK) pengangkatan CPNS atau PNS; dan
2. SK penugasan dari Dinas Pendidikan;
e. surat keputusan pengangkatan dari kepala Dinas Pendidikan bagi yang berstatus bukan PNS yang bertugas pada Satuan Pendidikan yang diselenggarakan oleh pemerintah daerah; dan
f. telah bertugas paling sedikit 2 (dua) tahun secara terus menerus bagi yang berstatus bukan PNS pada Satuan Pendidikan yang diselenggarakan oleh masyarakat yang dibuktikan melalui surat keputusan pengangkatan dari ketua yayasan atau badan hukum lainnya.
PDSPK menerbitkan NUPTK setelah syarat permohonan Penerbitan NUPTK sebagaimana dimaksud pada ayat (5) diverifikasi dan divalidasi melalui sistem aplikasi vervalptk.data.kemdikbud.go.id oleh: a. kepala Satuan Pendidikan; b. kepala Dinas Pendidikan atau Atase Pendidikan dan Kebudayaan (Atdikbud) sesuai kewenangan; dan c. kepala Lembaga Penjaminan Mutu Pendidikan (LPMP), Balai Pengembangan Pendidikan Anak Usia Dini dan Pendidikan Masyarakat (BP-PAUD dan Dikmas), atau Biro Perencanaan dan Kerja Sama Luar Negeri (BPKLN) sesuai kewenangan.
PDSPK menetapkan penerima NUPTK dan menginformasikan melalui laman gtk.data.kemdikbud.go.id/Data/Status.
Sementara Pasal 6 Peraturan Sekjen Kemendikbud Nomor 1 Tahun 2018 tentang Juknis Pengelolaan NUPTK menyatakan, Penerbitan NUPTK sebagaimana dimaksud dalam Pasal 5 dikecualikan bagi Pendidik dan Tenaga Kependidikan yang mengikuti program khusus dari Kementerian Pendidikan dan Kebudayaan.
Adapun terkait dengan Penonaktifan NUPTK, pada Pasal 7 Peraturan Sekjen Kemendikbud Nomor 1 Tahun 2018 tentang Juknis Pengelolaan NUPTK menyatakan:
(1) Penonaktifan NUPTK dilakukan oleh PDSPK.
(2) Penonaktifan NUPTK sebagaimana dimaksud pada ayat (1) dilakukan karena:
a. permohonan dari pemilik NUPTK; dan/atau
b. tidak terdata sebagai pendidik atau tenaga kependidikan;
(3) Penonaktifan NUPTK sebagaimana dimaksud pada ayat (2) huruf a dilakukan dengan syarat sebagai berikut:
a. pemohon mengajukan surat pernyataan menonaktifkan NUPTK bermaterai dalam bentuk cetak dan salinan digital kepada kepala Satuan Pendidikan;
b. NUPTK yang diusulkan harus atas nama sendiri bukan atas nama orang lain;
c. surat persetujuan kepala Satuan Pendidikan dalam bentuk salinan digital; dan
d. surat persetujuan dari kepala Dinas Pendidikan setempat dalam bentuk salinan digital.
(4) PDSPK menonaktifkan NUPTK setelah verifikasi dan divalidasi melalui sistem aplikasi vervalptk.data.kemdikbud.go.id oleh:
a. kepala Satuan Pendidikan;
b. kepala Dinas Pendidikan atau Atdikbud sesuai kewenangan; dan
c. kepala LPMP, BP-PAUD dan Dikmas, BPKLN sesuai kewenangan.
(5) Penonaktifan NUPTK dilakukan melalui sistem aplikasi vervalptk.data.kemdikbud.go.id.
(6) PDSPK menginformasikan NUPTK yang sudah nonaktif melalui laman gtk.data.kemdikbud.go.id/Data/Status.
Dan terkait dengan Reaktivasi NUPTK, pada Pasal 8 Peraturan Sekjen Kemendikbud Nomor 1 Tahun 2018 tentang Juknis Pengelolaan NUPTK menyatakan:
(1) PDSPK dapat melakukan Reaktivasi NUPTK.
(2) Reaktivasi NUPTK sebagaimana dimaksud dalam ayat (1) dilakukan berdasarkan permohonan dari Pendidik dan Tenaga Kependidikan.
(3) Permohonan Pendidik dan Tenaga Kependidikan sebagaimana dimaksud pada ayat (2) dilakukan dengan syarat:
a. data pemohon sudah ada dalam data pokok pendidikan;
b. NUPTK harus atas nama pemohon, bukan atas nama orang lain;
c. mengajukan surat pernyataan mengaktifkan NUPTK dengan bermaterai dalam bentuk cetak dan salinan digital kepada kepala Satuan Pendidikan;
d. surat persetujuan kepala Satuan Pendidikan dalam bentuk cetak; dan
e. surat persetujuan dari kepala Dinas Pendidikan dalam bentuk salinan digital.
(4) Syarat permohonan sebagaimana dimaksud pada ayat (3) huruf c, huruf d, dan huruf e diunggah melalui sistem aplikasi vervalptk.data.kemdikbud.go.id.
(5) NUPTK direaktivasi setelah persyaratan permohonan sebagaimana dimaksud pada ayat (3) diverifikasi dan divalidasi melalui sistem aplikasi vervalptk.data.kemdikbud.go.id oleh:
a. kepala Satuan Pendidikan;
b. kepala Dinas Pendidikan atau Atdikbud sesuai kewenangan; dan
c. kepala LPMP, BP-PAUD dan Dikmas, atau BPKLN sesuai kewenangan.
(6) NUPTK yang sudah direaktivasi diinformasikan melalui laman gtk.data.kemdikbud.go.id/Data/Status.
Setiap tahapan Pengelolaan NUPTK dilakukan tanpa pungutan biaya, demikian dinyatakan dalam Pasal 9 Peraturan Sekjen Kemendikbud Nomor 1 Tahun 2018 tentang Juknis Pengelolaan NUPTK.
Pengelolaan NUPTK dilakukan oleh PDSPK berdasarkan mekanisme Pengelolaan NUPTK sebagaimana tercantum pada Lampiran yang merupakan bagian tidak terpisahkan dari Peraturan Sekretaris Jenderal ini, dinyatakan dalam Pasal 10 Peraturan Sekjen Kemendikbud Nomor 1 Tahun 2018 tentang Juknis Pengelolaan NUPTK.
Peraturan Sekretaris Jenderal ini mulai berlaku pada tanggal ditetapkan, dinyatakan dalam Pasal 11 Peraturan Sekjen Kemendikbud Nomor 1 Tahun 2018 tentang Juknis Pengelolaan NUPTK.
Mekanisme Pengelolaan NUPTK
Seperti termuat dalam Salinan Lampiran Peraturan Sekjen Kemendikbud Nomor 1 Tahun 2018 tentang Juknis Pengelolaan NUPTK, berikut Mekanisme Pengelolaan NUPTK yang meliputi Penerbitan NUPTK, Penonaktifan NUPTK; dan Reaktivasi NUPTK.
A. Mekanisme Penerbitan NUPTK
Mekanisme Penerbitan NUPTK tergambar sebagai berikut:
1. Proses penetapan calon penerima NUPTK yaitu sebagai berikut:
Keterangan :
1) Satuan Pendidikan melakukan input data pokok pendidikan melalui aplikasi Data Pokok Pendidikan (Dapodik). Selanjutnya Satuan Pendidikan melakukan sinkronisasi aplikasi Dapodik.
2) PDSPK melakukan verifikasi dan validasi data Pendidik dan Tenaga Kependidikan (PTK) melalui sistem aplikasi VervalPTK. Data PTK hasil sinkronisasi aplikasi Dapodik kemudian dibandingkan dengan data PTK yang ada di database arsip dengan ketentuan sebagai berikut:
a) jika NUPTK valid, maka dilakukan pencocokan data PTK sehingga status NUPTK menjadi valid;
b) jika NUPTK tidak valid dan NUPTK kosong, maka data PTK tersebut dijadikan calon penerima NUPTK;
c) jika NUPTK tidak valid dan NUPTK tidak kosong, maka dilakukan pencarian lebih lanjut dengan ketentuan sebagai berikut:
i. jika data PTK ditemukan sesuai, maka dilakukan pencocokan data PTK sehingga status NUPTK menjadi valid;
ii. jika data PTK tidak ditemukan, maka data PTK tersebut dijadikan calon penerima NUPTK.
Satuan Pendidikan memeriksa data PTK yang sudah masuk daftar calon penerima NUPTK melalui sistem aplikasi VervalPTK. Kemudian, Satuan Pendidikan memberitahukan kepada PTK untuk menyiapkan dokumen persyaratan calon penerima NUPTK.
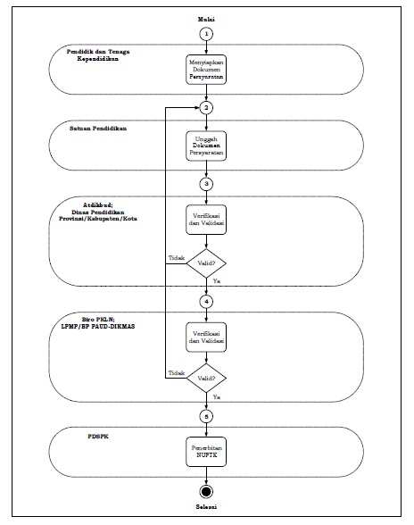
2. Proses penetapan penerima NUPTK yaitu sebagai berikut:
Keterangan:
1) Pendidik atau Tenaga Kependidikan (PTK) menyiapkan dokumen persyaratan calon penerima NUPTK. Setiap dokumen (dokumen asli dan berwarna, bukan fotocopy) tersebut di-scan dan disimpan dalam bentuk salinan digital, kemudian diserahkan kepada Satuan Pendidikan untuk diunggah melalui sistem aplikasi VervalPTK.
2) Satuan Pendidikan memeriksa kembali kelengkapan dokumen persyaratan dan memastikan sesuai dengan data di sistem aplikasi VervalPTK. Selanjutnya Satuan Pendidikan mengunggah semua dokumen persyaratan dan mengirim pengajuan melalui sistem aplikasi VervalPTK.
3) Atdikbud atau Dinas Pendidikan sesuai kewenangannya melakukan verifikasi dan validasi data calon penerima NUPTK melalui sistem aplikasi VervalPTK. Atdikbud atau Dinas Pendidikan memeriksa validitas data dan dokumen persyaratan. Jika valid dan memenuhi persyaratan maka selanjutnya data tersebut diterima atau disetujui. Jika tidak valid dan ditolak maka diberikan alasannya. Pengajuan yang ditolak akan kembali menjadi calon penerima NUPTK.
4) BPKLN, LPMP atau BP PAUD-DIKMAS sesuai kewenangannya melakukan verifikasi dan validasi data calon penerima NUPTK melalui sistem aplikasi VervalPTK. BPKLN, LPMP atau BP PAUD-DIKMAS memeriksa validitas data dan dokumen persyaratan. Jika valid dan memenuhi persyaratan maka selanjutnya data tersebut disetujui atau diterima. Jika tidak valid akan ditolak dan diberikan alasannya. Pengajuan yang ditolak akan kembali menjadi calon penerima NUPTK.
5) PDSPK menerbitkan NUPTK melalui sistem aplikasi VervalPTK berdasarkan hasil verifikasi dan validasi yang dilakukan oleh BPKLN atau LPMP/BP PAUD-DIKMAS.
Satuan Pendidikan memeriksa status penetapan penerima NUPTK melalui sistem aplikasi VervalPTK, kemudian menginformasikannya kepada PTK terkait. NUPTK yang sudah diterbitkan dapat dilihat melalui laman gtk.data.kemdikbud.go.id/Data/Status.
B. Mekanisme Penonaktifan NUPTK
Mekanisme Penonaktifan NUPTK tergambar sebagai berikut:
Keterangan :
1) Pendidik atau Tenaga Kependidikan (PTK) menyiapkan dokumen persyaratan penonaktifan NUPTK. Setiap dokumen tersebut (dokumen asli dan berwarna, bukan fotocopy) di-scan dan disimpan dalam bentuk salinan digital atau PDF, kemudian diserahkan kepada Satuan Pendidikan untuk diunggah melalui sistem aplikasi VervalPTK.
2) Satuan Pendidikan memeriksa kembali kelengkapan dokumen persyaratan dan memastikan sesuai dengan data di sistem aplikasi VervalPTK. Selanjutnya Satuan Pendidikan mengunggah dokumen persyaratan dan mengirim pengajuan melalui sistem aplikasi VervalPTK.
3) Atdikbud atau Dinas Pendidikan sesuai kewenangannya melakukan verifikasi dan validasi data pengajuan penonaktifan NUPTK melalui sistem aplikasi VervalPTK. Atdikbud atau Dinas Pendidikan memeriksa validitas data dan dokumen persyaratan. Jika valid dan memenuhi persyaratan maka selanjutnya data tersebut diterima atau disetujui. Jika tidak valid dan ditolak maka diberikan alasannya.
4) BPKLN, LPMP, BP PAUD-DIKMAS melakukan verifikasi dan validasi data pengajuan penonaktifan NUPTK melalui sistem aplikasi VervalPTK. BPKLN, LPMP atau BP PAUD-DIKMAS memeriksa validitas data dan dokumen persyaratan. Jika valid dan memenuhi persyaratan maka selanjutnya data tersebut diterima atau disetujui. Jika tidak valid dan ditolak maka diberikan alasannya.
5) PDSPK melakukan verifikasi dan validasi terhadap data pengajuan penonaktifan NUPTK melalui sistem aplikasi VervalPTK. Jika data sudah sesuai, maka dilakukan penonaktifan terhadap NUPTK yang bersangkutan.
Satuan Pendidikan memeriksa status pengajuan penonaktifan NUPTK melalui sistem aplikasi VervalPTK, kemudian menginformasikannya kepada PTK terkait. NUPTK yang sudah dinonaktifkan dapat dilihat melalui laman gtk.data.kemdikbud.go.id/Data/Status.
C. Proses Reaktivasi NUPTK
Mekanisme Reaktivasi NUPTK tergambar sebagai berikut:
Keterangan :
1) Pendidik atau Tenaga Kependidikan (PTK) menyiapkan dokumen persyaratan reaktivasi NUPTK. Setiap dokumen (dokumen asli dan berwarna, bukan fotocopy) tersebut di-scan dan disimpan dalam bentuk salinan digital PDF, kemudian diserahkan kepada Satuan Pendidikan untuk diunggah melalui sistem aplikasi VervalPTK.
2) Satuan Pendidikan memeriksa kembali kelengkapan dokumen persyaratan dan memastikan sesuai dengan data di sistem aplikasi VervalPTK. Selanjutnya Satuan Pendidikan mengunggah dokumen persyaratan dan mengirim pengajuan melalui sistem aplikasi VervalPTK.
3) Atdikbud atau Dinas Pendidikan sesuai kewenanganya melakukan verifikasi dan validasi data pengajuan reaktivasi NUPTK melalui sistem aplikasi VervalPTK. Atdikbud atau Dinas Pendidikan memeriksa validitas data dan dokumen persyaratan. Jika valid dan memenuhi persyaratan maka selanjutnya data tersebut diterima atau disetujui. Jika tidak valid dan ditolak maka diberikan alasannya.
4) BPKLN, LPMP, atau BP PAUD-DIKMAS melakukan verifikasi dan validasi data pengajuan reaktivasi NUPTK melalui sistem aplikasi VervalPTK. BPKLN, LPMP, atau BP PAUD-DIKMAS memeriksa validitas data dan dokumen persyaratan. Jika valid dan memenuhi persyaratan maka selanjutnya data tersebut diterima atau disetujui. Jika tidak valid dan ditolak maka diberikan alasannya.
5) PDSPK melakukan verifikasi dan validasi terhadap data pengajuan reaktivasi NUPTK melalui sistem aplikasi VervalPTK. Jika data sudah sesuai, maka dilakukan reaktivasi atau pengaktifan kembali terhadap NUPTK yang bersangkutan.
Satuan Pendidikan memeriksa status pengajuan reaktivasi NUPTK melalui sistem aplikasi VervalPTK, kemudian menginformasikannya kepada PTK terkait. NUPTK yang sudah dilakukan reaktivasi dapat dilihat melalui laman gtk.data.kemdikbud.go.id/Data/Status.
Selengkapnya dan untuk lebih jelas tentang Mekanisme Pengelolaan NUPTK yang meliputi Penerbitan NUPTK, Penonaktifan NUPTK; dan Reaktivasi NUPTK dapat dilihat dalam Peraturan Sekretaris Jenderal Kementerian Pendidikan dan Kebudayaan (Sekjen Kemendikbud) Nomor 1 Tahun 2018 tentang Petunujuk Teknis (Juknis) Pengelolaan Nomor Unik Pendidik dan Tenaga Kependidikan (NUPTK).
Kunjungi di sini untuk info link tautan unduh Salinan Peraturan Sekretaris Jenderal Kementerian Pendidikan dan Kebudayaan (Sekjen Kemendikbud) Nomor 1 Tahun 2018 tentang Petunujuk Teknis (Juknis) Pengelolaan Nomor Unik Pendidik dan Tenaga Kependidikan (NUPTK).




